加盟合作,互利共赢

中国人口老龄化现状分析

从历史上看,1962—1972年是中国前所未有的人口生育高峰期,这也就预示着中国最严重的人口老龄化冲击波将在未来几年内来临。 即到2020年,中国将呈现“人类历史上人口老龄化的最大浪潮”。 民政部公布的数据显示,截至2016年末,全国60岁及以上老年人口达23086万,占总人口的16.7%,其中65岁及以上人口达15003万,占总人口的10.8%,中国在“边富边老”的状态下进入老龄化社会。 与世界人口老龄化相比,中国的人口老龄化具有老龄人口规模大、老龄化速度较快、高龄老年人口急剧增长、老龄化超前于现代化、城乡分布不均衡等特点。

政府文件

2012年            全国老龄办首先提出“智能化养老”的理念,鼓励支持开展智慧养老的实践探索。

2015年            国务院印发 《关于积极推进“互联网+”行动的指导意见》, 明确提出要“促进智慧健康养老产业发展”。

2017年2月      工业和信息化部、民政部、国家卫生计生委印发 《智慧健康养老产业发展行动计划(2017-2020年)》

                      计划在5年内建设500个智慧健康养老示范社区,意味着智慧养老驶入发展快车道。

市场前景广泛

随着人口老龄化的加剧,国家越来越重视养老产业的发展,并发布了一系列政策扶持,逐步完善老龄人口相关社会保障制度, 全面开放养老服务市场发展,大力繁荣老龄消费市场,积极促进居家社区,医养结合等养老模式。 而智慧健康养老产业是“供给侧结构性改革”背景下的产物,是解决中国养老产业结构失衡问题的一剂良方。

深厚的市场技术沉淀

平台采用模块式的开发理念,每个模块可独立运行,兼容性极强。 预留丰富的数据接口,适合与其它软硬件厂商的设备进行对接,带来更加便捷的操作体验。 可满足用户个性化定制化的需求。

没有中间环节

由本公司统一制订招商政策,不涉及中间代理商,加盟即是一级代理商。

地方代理

公司创立于大连,目前处于推广阶段,为发展外地市场,期待您的到来!

业务合作

平台的模块式开发 预留了许多接口,欢迎有意向的厂商及个人和我们进行业务对接,以提升用户体验,打开新的市场。

加盟条件

1、热爱养老信息化事业,认同本公司经营理念、发展目标和企业文化。

2、具备一定的业务素质和经营管理经验,有一定的抗风险能力。

3、有适宜的经营场所,具备适当的启动资金等。

4、申请人应向公司提供加盟模式相对应的相关证件。

5、与本公司签订《战略合作协议》。

6、认真学习《加盟商管理制度》并遵照执行。

服务类目介绍

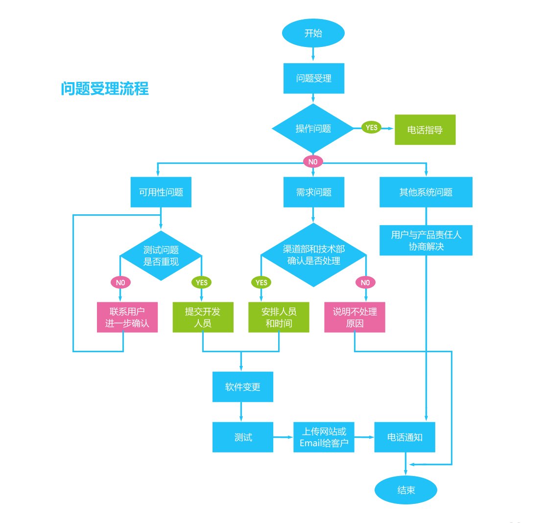
服务流程介绍

联系我们

问题无法解决时,请及时联系我们

X

明见智慧养老信息化平台

点击此处免费使用